2025 Late entries process for Principal's Nominees

Download this page as a pdf [PDF, 316 KB]

For all NCEA external examination entries submitted to NZQA on time (by 1 September), each student will receive a personalised exam admission slip. This slip will include:

  • an exam admission slip
  • personalised exam booklets where the entry assessment method is paper.

For students with digital entries, buffer papers will be provided to your ECM based on 15% of the digital entry count for the session. Personalised papers are not provided.

Read more about the changes to digital entries:

Changes to paper-backups for digital NCEA examinations from 2025 - A2025/9

 For all NZ Scholarship external examination entries in data files submitted to NZQA on or before 1 September, each student will be provided with:

  • an exam admission slip
  • personalised exam booklets for either paper or digital entries.

Buffer papers will continue to be provided to your ECM for NCEA and NZ Scholarship paper entries. Where applicable, the digital buffer is additional. 

If you submit your data file after 1 September, the late entry process in this document must be followed.

If you have any questions about late examination entries, please email logistics@nzqa.govt.nz.

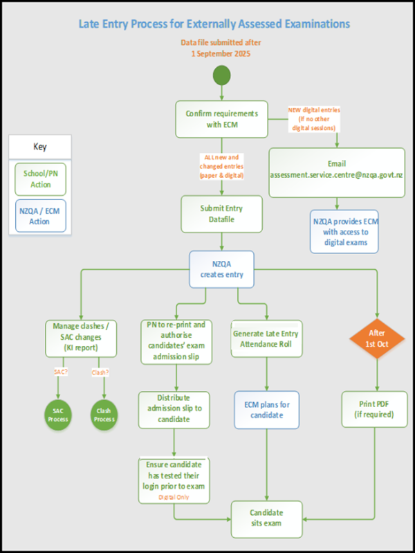
Process for late entries into the end-of-year timetabled exams

Submit your data file

Submit your data file containing late entries, or changes to the assessment method (digital/paper). Please note that files submitted after 1 September will not be processed until after 15 September. Once your data file has been processed: 

  • update any SAC provisioning
  • check for new clashes or changes of exam centre
  • advise your ECM of any changes to assessment methods (digital/paper) or SAC information for students
  • liaise with your ECM to ensure appropriate resources (rooms, technicians, exam resource booklets) will be available for new digital entries
  • generate the Late Attendance Roll(s) to ensure late entries have been processed.

First-time digital entries

 If you are making end-of-year digital entries for the first time, email assessment.service.centre@nzqa.govt.nz with the session and standard details so that we can set up a login for your ECM to access the digital platform.

For example, if you have no other digital entries for end-of-year assessments in your files submitted on or before 1 September.

The email subject should read “ECM login for digital exams required”.

Print and sign Admission Slips

Print and sign new Admission Slips for all students with late or updated entries.

These are accessed from your NZQA Provider Login, under Reports / Exam Reports / Examination Admission Slips.

Late digital students

For late digital students, access the Candidate Account Register to check that students have created an account with NZQA.

This report is accessed from your NZQA Provider Login, under Reports.

Late Attendance Rolls

The Late Attendance Roll report is available via Reports on the NZQA Provider Login.

This report generates Late Attendance Rolls by exam session (with late entry data auto-filled), which also provides a means to monitor and check your late entries have been processed by NZQA.

Your ECM also has access to this report. Liaise with your ECM and agree who will run the final report and agree the timing.  We would recommend the day before the exam to ensure the most up to date data is available. If your ECM runs the reports, ensure they have access to a printer.

Provide your ECM any additional SAC information for late entry students if applicable.

Late entries before and after 1 October

For late entries submitted by 1 October 2025, NZQA will send additional non-personalised booklets (buffer papers) to your ECM. This will include buffers for late digital entries based on the 15% rule. Resource booklets will also be provided for late digital entries where applicable e.g. there is resource booklet associated with the standard. 

In your data file submission comments, please specify late external entries are included so that we can prioritise processing the file. 

For entries submitted after 1 October 2025 in addition to the steps above:

  • Check with your ECM whether they have enough non-personalised booklets (buffer papers) for late entered paper entries, and late added SAC entitlements (readers/writers).
  • Check with your ECM whether they have enough resource booklets for late entered digital entries and late added SAC entitlements (readers/writers).
  • Access the exam PDF on the day of the exam if your ECM does not have enough buffer papers or resource booklets. Information on the PDF download process and printing recommendations starts on page 5.

Additional information  

If your school is not an exam centre, liaise with the PN at your host exam centre urgently. You will need to submit the data file. The host exam centre will help manage the late entry process and will generate the Late Entry Attendance Roll once entries have been processed.

If you have a request for a student to sit at another exam centre, follow The Request to Change Examination Centre process. Under no circumstances can exam booklets be moved between exam centres.

Request to change Examination Centre

The process for managing clashes can be found here.

  • The due date for the PN to resolve 2-way exam clashes is 19 October 2025.
  • 3-way clashes must be resolved with SRM by 23 October 2025. 

Details of 2-way and 3-way clashes can be found in the Key Indicators link through your NZQA Provider Login at General Security Features / Key Indicators.

Submitted external assessments

Physical submissions

Information on the late entry process for NCEA Levels 2 and 3 Design and Visual Communication and NCEA Level 3 and NZ Scholarship Visual Arts can be found via the submission instructions on the relevant subject resource page. 

Design and Visual Communication

Useful exam information

6.5 Non-barcoded physical submissions (page 7) [PDF, 921 KB]

8. Late submissions (page 9) [PDF, 921 KB]

Visual Arts NCEA Level 3 and NZ Scholarship

Useful exam information

13. Materials for late entries (from page 11) [PDF, 856 KB]

Digital submissions

If late entries need to be made for subjects submitted via a digital upload, please ensure an updated data entry file is submitted to NZQA with the student entry. 

If you experience any issues submitting your data entry file, please contact the NZQA Data Management & Learner Records team on 0800 697 296 or schools@nzqa.govt.nz.

Literacy and Numeracy Assessment Event 2 (AE2) late entry process

Late entries for AE2 must be submitted by 27 August 2025, please follow the process below:

  • Submit a data file as soon as possible.
  • Send an email to schools@nzqa.govt.nz and add ‘Late Lit/Num entries’ to the subject line.
  • Check the status of the batch file on the Provider login page. If your file has not been processed within 48 hours, contact your data person at NZQA on 0800 697 296 or email schools@nzqa.govt.nz
  • If entries are not processed, reschedule the assessment day (if sitting the assessment online) or use the printed PDF for the student(s) with late entries

Entries submitted after 27 August 2025 may not be processed in time, but if you have FIVE or fewer entries, then the process is to:

  • Contact NZQA on 0800 222 230.
  • Provide student details over the phone.
  • Update your entries and submit a data file to NZQA after 15 September.

No new data files will be processed from 2 to 15 September 2025. Record late entries in your Student Management System but you will not be able to submit a data file until after 15 September 2025.

Any students who complete the assessment on paper must have their entry created before you can upload their scanned work. You will then need to follow the Late submissions process.

Late entry process for externally assessed examinations

2025 exam paper PDF download process for Principal’s Nominees

If your ECM does not have enough exam booklets for students in an exam and/or you need to print special papers for SAC students, you can access PDF files on the day of the exam via the High Security section.

This link is only available if your school is an exam centre. 

Download end of year timetable exams

Exam Paper PDF files are available 75 minutes before the start date of the session until the end of the exam session e.g. for an assessment starting at 9:30am, the PDF will be available at 8:15am. For an assessment starting at 2:00pm, the PDF will be available at 12:45pm.

If you click on the link outside of the time parameters, the exam session files will not be displayed or be available for download.

Exam paper PDF files download

When you click on the link within the time parameters described (after 8.15am for morning exams and 12.45pm for afternoon exams), the exam session(s) will be displayed and available for download. 

Download end of year timetable exam pdfs

Once downloaded, the zipped files include the Question/Answer/Resource booklets for all standards in the session, including translated booklets where appropriate.

Please note that audio files are not included; your ECM has access to these.

When you click the download button, it may take a few minutes for the zipped file to download to your device depending on the file size. A percentage bar will be displayed, showing the status of the download.

An access code is required to open the PDFs. By downloading the file, an automated email is sent to the Principal’s Nominee (PN) email address. 

The email is sent from webmaster.nzqa.govt.nz and includes:

  • the access code to open the pdfs contained in the zipped file
  • the ESAA ID of the requester. 

If you don’t receive an email:

  • check your junk mailbox
  • check the PN email address is correctly set up.

If you have not downloaded the file and you receive an email, contact logistics@nzqa.govt.nz immediately.

We recommend that you check in the School Administration section that your PN contact details are correct. The PN is responsible for putting processes in place if they are unavailable during the exams period. Emails will only be sent to the registered PN email address.

If there are any issues accessing the files via the link you can call 0800 222 230 and request a PDF.

PDFs will be emailed to the PN’s email address and the access code sent via text to the PN’s cellphone number listed in their School Administration page.

Where possible when printing PDFs for end-of-year exams use the booklet function with staples in the centre fold or print onto A3 paper, then fold to A4 booklet format and staple in the centre fold. Please avoid corner staples as these cause problems in the scan and sort to marker processes. 

For SAC students, print or use digitally as appropriate (e.g. for a Reader/Writer).